移至網頁之主要內容區位置
::: 臺北市立蘭雅國民中學

公告彙整

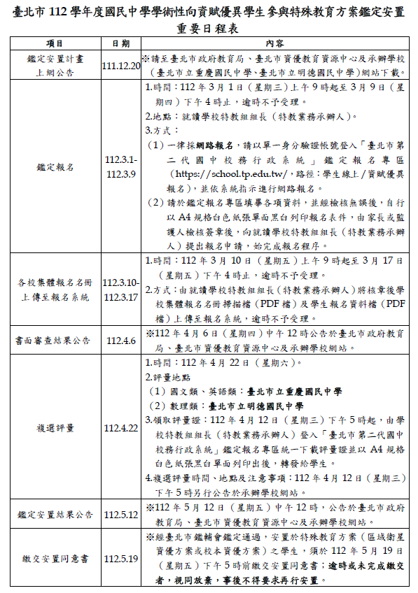
臺北市 112 學年度 國民中學學術性向資賦優異學生 參與特殊教育方案鑑定安置計畫

{{ $t('FEZ002') }} 行政人員|



{{ $t('FEZ003') }} Invalid date

{{ $t('FEZ014') }} Invalid date|

{{ $t('FEZ004') }} 2022-12-21|

{{ $t('FEZ005') }} 329|